疫情那里是风险地区(疫情那里是风险地区怎么办)

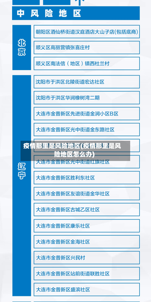
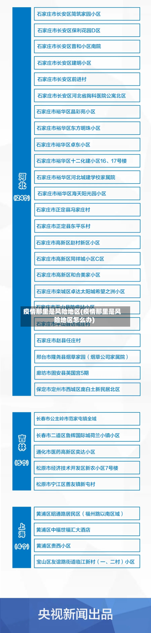
中高风险地区

〖壹〗、高风险地区和中风险地区的划分主要依据病例数 、传播风险及防控需求,具体标准需通过官方渠道查询,如本地宝APP的“高、中、低风险区划分标准”页面。划分核心依据高风险与中风险地区的划分并非固定 ,而是动态调整,主要借鉴以下因素:病例数量与分布:包括确诊病例 、无症状感染者的集中程度。

疫情那里是风险地区(疫情那里是风险地区怎么办)-第1张图片

〖贰〗、中高风险地区所在地市是指被划定为中高风险地区的村/街道/社区/小区所在的那个县 。中风险地区定义:中风险地区是以县市区为单位进行划定的。具体标准为,14天内有新增确诊病例 ,累计确诊病例不超过50例;或者累计确诊病例超过50例,但14天内未发生聚集性疫情。

疫情那里是风险地区(疫情那里是风险地区怎么办)-第2张图片

〖叁〗、安全状况:中高风险地区的安全状况是划分的重要标准之一 。这包括犯罪率 、袭击威胁、等因素。安全状况较差的地区通常被划分为高风险区,而相对较好的地区则被划分为中风险区。 稳定:稳定程度也是中高风险地区划分的重要指标 。动荡和不稳定的地区往往存在较高的风险 ,而相对稳定的地区则风险较低。

疫情那里是风险地区(疫情那里是风险地区怎么办)-第3张图片

〖肆〗、低中高风险地区的划分主要依据疫情的严重程度 、传播风险以及防控需求,具体划分标准通常由国家或地方卫生健康部门根据疫情形势动态调整,一般可通过微信“城市服务 ”中的“中高风险地区查询”功能查看实时信息。

〖伍〗、步骤一:找到小程序在微信中搜索并进入【国家政务服务平台】程序 。步骤二:进入查询页面在小程序页面中点击【各地疫情风险等级查询】选项。步骤三:选取全国中高风险地区在地区信息页点击【全国中高风险疫情地区】按钮。

低风险和中风险地区怎么区分

低风险和中风险地区主要通过官方发布的疫情风险等级划分来区分 ,可通过支付宝国务院客户端查询具体中风险地区,未列出地区即为低风险地区 。具体如下:区分依据:低风险和中风险地区的划分主要依据疫情的传播风险、病例数量 、聚集性疫情发生情况等因素,由国家卫生健康部门或相关机构根据疫情形势动态评估和调整 。

高风险 、中风险、低风险地区的划分标准及防控策略 高风险地区界定:累计病例数超过50例 ,且14天内有聚集性疫情发生。中风险地区标准:14天内新增确诊病例 ,累计不超过50例,或累计超过50例但14天内无聚集性疫情。低风险地区特征:无确诊病例或连续14天无新增病例 。

中风险区:中风险区是指存在一定风险和不确定性的地区。这些地区可能存在一些安全隐患或经济环境相对不稳定,但整体风险水平相对较低。在中风险区旅行或居住时 ,需要保持警惕并遵循当地的安全建议 。 低风险区:低风险区是指相对安全和稳定的地区。

高风险地区的定义:这类地区通常是指在一定时间内(通常是14天)累积新冠病例数超过50例,并且这段时间内发生过聚集性疫情。 中风险区域的特征:14天内出现过新增新冠确诊病例,但累计确诊病例数未超过50例;或者累计确诊病例超过50例 ,但在14天内没有发生聚集性疫情 。

中低高风险区划分标准:高风险区 病例和无症状感染者居住地,以及活动频繁且疫情传播风险较高的工作地和活动地等区域,划为高风险区。原则上以居住小区(村)为单位划定 ,根据流调研判结果可调整风险区域范围。

查风险地区怎么查

〖壹〗、地区风险等级可通过国家卫生健康委提供的“疫情风险等级查询”服务进行查询,该服务可在国家政务服务平台上使用,可查全国近3000个县(市 、区、旗)的疫情风险等级 。具体可查询内容和查询方法如下:能查询的内容:查所在地:进入查询后系统会自动定位所在地区 ,呈现该地区的疫情风险等级。

〖贰〗、第一步:启动搜索功能打开微信APP,点击界面右上角的“搜索 ”图标,进入全局搜索页面。第二步:输入关键词并进入查询入口在搜索框中输入“疫情风险等级”等关键词 ,点击下方“搜一搜”返回的搜索结果 ,选取带有官方标识的查询入口进入 。

〖叁〗 、在微信中查询风险地区,可通过微信内“城市服务 ”的疫情专区实现,具体操作如下:设备要求:以苹果12(iOS17系统)、微信0.9版本为例 ,其他版本操作逻辑类似 。操作步骤:进入个人页面:打开微信,点击底部菜单栏的“我”,进入个人中心。打开支付功能:在个人页面点击“支付”选项 ,进入支付管理界面。

什么情况下是中风险地区?

〖壹〗、021年4月1日19时起,瑞丽市新冠肺炎疫情防控工作指挥部根据专家组评估结果,将姐告国门社区等5个区域划定为中风险地区 。

〖贰〗 、高风险地区:一般是指总计新冠确诊病例有超过50例 ,并且14天内是有聚集性疫情发生。中风险地区:14天之内有新增加确诊病例,累计新冠肺炎确诊病例不会超过50病例;累计确诊病例有超过50例,14天内未未发生。聚集性疫情 。

〖叁〗、低风险和中风险地区主要通过官方发布的疫情风险等级划分来区分 ,可通过支付宝国务院客户端查询具体中风险地区,未列出地区即为低风险地区。具体如下:区分依据:低风险和中风险地区的划分主要依据疫情的传播风险、病例数量 、聚集性疫情发生情况等因素,由国家卫生健康部门或相关机构根据疫情形势动态评估和调整。

〖肆〗、中风险是一种介于低风险和高风险之间的风险等级 。它表示某种事件或行为具有一定的潜在危险性 ,可能导致某些不良后果 ,但并非极高概率发生严重后果。在各个领域,中风险的具体表现和影响程度会有所不同。 中风险的常见领域表现 在不同领域中,中风险的体现有所不同 。

〖伍〗、如果一个县市区在14天内有新增确诊病例 ,累计确诊病例超过50例,但14天内没有发生聚集性疫情,那么它被划分为中风险地区。 如果一个县市区在14天内有聚集性疫情发生 ,或者累计确诊病例超过50例,那么它被划分为高风险地区。

文章推荐

  • 许昌地区疫情程度(许昌疫情行程)

    中高风险地区〖壹〗、高风险地区和中风险地区的划分主要依据病例数、传播风险及防控需求,具体标准需通过官方渠道查询,如本地宝APP的“高、中、低风险区划分标准”页面。划分核心依据高风险与中风险地区的划分并非固定,而是动态调整,主要借鉴以下因素:病例数量与分布:包...

    2026年01月28日
    1
  • 天津疫情防控排查地区/天津疫情排查新规

    中高风险地区〖壹〗、高风险地区和中风险地区的划分主要依据病例数、传播风险及防控需求,具体标准需通过官方渠道查询,如本地宝APP的“高、中、低风险区划分标准”页面。划分核心依据高风险与中风险地区的划分并非固定,而是动态调整,主要借鉴以下因素:病例数量与分布:包...

    2026年01月28日
    1
  • 【中高风险疫情地区返乡,中高风险疫情地区返乡要求】

    中高风险地区〖壹〗、高风险地区和中风险地区的划分主要依据病例数、传播风险及防控需求,具体标准需通过官方渠道查询,如本地宝APP的“高、中、低风险区划分标准”页面。划分核心依据高风险与中风险地区的划分并非固定,而是动态调整,主要借鉴以下因素:病例数量与分布:包...

    2026年01月28日
    1
  • 14天发生疫情地区(14天内有疫情的省份)

    中高风险地区〖壹〗、高风险地区和中风险地区的划分主要依据病例数、传播风险及防控需求,具体标准需通过官方渠道查询,如本地宝APP的“高、中、低风险区划分标准”页面。划分核心依据高风险与中风险地区的划分并非固定,而是动态调整,主要借鉴以下因素:病例数量与分布:包...

    2026年01月28日
    1