重点疫区有哪些?
答案:重点疫区主要包括湖北、广东 、黑龙江等省份。详细解释: 重点疫区的定义与划分:重点疫区指的是新型冠状病毒疫情较为严重的地区,通常以某一省份为主要疫源地 。具体的划分是基于疫情的感染人数、传播范围、医疗资源等多方面的因素综合考量得出的。

总之,湖南有血吸虫的疫区主要集中在环洞庭湖区域 ,其中岳阳县是重点疫区之一。通过采取综合防治措施,可以有效控制血吸虫病的流行,保护人民群众的身体健康 。

传统的重点疫区广东 、广西、贵州、重庆 、山东、云南和海南 ,近年发病率都有较大幅度的下降。而传统的低发区,如东北三省的黑龙江、吉林和辽宁,西部的新疆 、西藏、青海 ,最近3年或3年以上一直连续保持发病率为0,已有条件在中国第一批摘掉狂犬病疫区的帽子。
蚌埠是否为中高风险地区
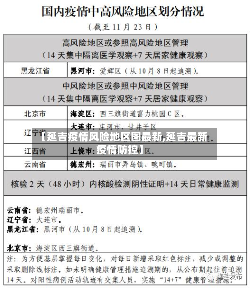
〖壹〗、不是 。经查询蚌埠市辖区地区近来没有低 、高风险区域,都是常态化防控区。蚌埠不是高风险地区 ,高风险地区原则上将感染者居住的地方,以及频繁活动且疫情传播感染可能性较高的工作地、活动地等区域,划为高风险区 ,高风险区一般以楼栋、单元为单位划定,没有必要不得随意扩大,当疫情传播风险不确定或是存在社区广泛传播的风险时,可适度扩大高风险区域划定范围。
〖贰〗、蚌埠有高风险区(1个):蚌山区陶店家园南苑A区;中风险区(1个):蚌山区燕山路以南 、朝阳路以西、黄山大道以北、迎宾大道以东范围内 ,除陶店家园南苑A区以外的其他区域 。其他区域都为低风险区域。
〖叁〗 、中高风险地区。蚌埠,简称“蚌”,别称珠城 ,安徽省地级市,是安徽省重要的综合性工业基地,全国性综合交通枢纽 。通过查询该地区疫情防控了解到 ,截止2022年11月11日,该地区属于中高风险地区。
〖肆〗、强降水高风险区8月8日至13日,沿淮淮北部分地区可能出现中到大雨 ,局部暴雨,易引发城市内涝、农田积涝及山区地质灾害。需特别防范短时强降水导致的次生灾害。
安徽疫情最严重的地方
蚌埠市怀远县 。通过查询安徽疫情报告了解到,安徽疫情最严重的地方是蚌埠市怀远县。怀远县新冠肺炎疫情防控应急指挥部发布通告。通告称 ,2022年11月16日,怀远县在集中隔离点例行核酸检测中发现2名核酸检测阳性人员,经复核及专家组诊断为无症状感染者,已转至市级定点医院隔离医学观察 。2名阳性人员系省外提前报备返回人员 ,从蚌埠站闭环转运至怀远县集中隔离点隔离,无社会面活动。
合肥 、宣城和阜阳。根据国家疫情防控中心显示:合肥、宣城和阜阳是安徽疫情的重灾区 。也是现在防疫的重点区域,必须毫不松懈。面对严峻的防疫形势 ,近日全国多地开始陆续放开了。
合肥、蚌埠 、阜阳 。根据国家疫情防控中心资料显示截止到2022年12月6日安徽属于更新的地区,按照确诊人数排序,比较多的三个地市为:合费150人、蚌埠134人、阜阳132人 ,均超过100人。
这二十天来到底发生了什么 ,让蚌埠由一个疫情形势良好的城市变成了安徽省疫情最严重的城市之一。从网上的一些言论里,我们或许可知一二 ,政府举措不力,市民配合度不高,应该是主要原因吧 。当然 ,拿蚌埠和武汉相比,还是有点过头 。
安徽风险等级
安徽近日对全省化工园区进行了安全风险等级评估,并公布了相关结果。根据评估,未达到C级(一般安全风险)或D级(较低安全风险)的化工园区 ,将在规定时间内予以关闭退出。
阜阳临泉化工园区:安全风险评估等级为C级 。宣城宁国化工园区:安全风险评估等级为C级。公示时间自2023年5月15日至5月19日,期间如有异议,可向安徽省应急管理厅提出。
低风险等级的产品可能收益相对较为稳定 ,本金损失的可能性较小,比如一些货币基金类的理财产品 。中等风险等级的产品收益可能会有一定波动,本金存在一定不确定性 ,但相对可控。高风险等级的产品收益潜力较大,但同时本金损失风险也较高,可能投向股票市场等风险较高的领域。
进入服务页面方法一:在APP首页左上角选取“安徽省” ,下滑至“主题专区 ”,点击“疫情防控专区”,找到“疫情风险等级查询”服务 。方法二:直接在首页搜索栏输入“疫情风险等级查询 ” ,快速进入服务。
风险等级划分依据:根据对15所被警示高校的学科实力 、地理位置、政策倾向等因素的综合分析,将其风险等级划分为0-5级,安徽大学风险等级为5级,为比较高风险。
【疫情防控】刚刚!阜阳疾控紧急提醒!
〖壹〗、阜阳市疾控中心发布紧急提醒 ,要求防范疫情输入风险,落实相关防疫措施 。重点提醒对象7月7日(含)以来有蚌埠市旅居史,尤其是怀远县旅居史的来(返)阜人员。其他有中高风险地区旅居史的人员。安康码为“红码”或“黄码”人员 。与各地公布感染者行动轨迹有交集的人员。
〖贰〗、颍州区通报1例17岁学生复核阳性 ,系隔离管控人员,已转运至定点医院隔离观察。病例基本情况身份信息:陈某某,男 ,17岁,颍州学村学生。发现过程:4月5日,颍州区在对隔离管控人员核酸检测中 ,发现其核酸初筛呈阳性,经市疾控部门复核确认阳性 。当前状态:已转运至定点医院隔离医学观察。
〖叁〗 、阜阳市疾控中心发布新冠疫情防控紧急提示近日,湖南省常德市疫情已关联四川成都、湖南长沙、株洲 、湘潭等地 ,河南郑州突发多例病例和无症状感染者,其他地区仍然有陆续发生新冠肺炎疫情,为降低我市新冠疫情输入风险,阜阳市疾控中心再发布温馨紧急提示:主动报备。
蚌埠市是低风险地区吗?
蚌埠有高风险区(1个):蚌山区陶店家园南苑A区;中风险区(1个):蚌山区燕山路以南、朝阳路以西、黄山大道以北 、迎宾大道以东范围内 ,除陶店家园南苑A区以外的其他区域 。其他区域都为低风险区域。高、中、低风险区划定标准:(一)高风险区,病例和无症状感染者居住地,以及活动频繁且疫情传播风险较高的工作地和活动地等区域。
蚌埠有高风险区(1个):蚌山区陶店家园南苑A区;中风险区(1个):蚌山区燕山路以南 、朝阳路以西、黄山大道以北、迎宾大道以东范围内 ,除陶店家园南苑A区以外的其他区域 。其他区域都为低风险区域。
低风险。蚌埠,简称蚌,别称珠城 ,安徽省辖地级市,安徽重要的综合性工业基地 。经查询最新疫情消息了解到:此地区截止于2022年10月12日属于是低风险地区。该地区无论是生活环境还是特色美食都是非常不错的。
题主是否想询问“蚌埠2022年11月21日是低风险地区吗 ”?是 。截止2022年11月21日,通过查询安徽省疫情防控中心显示 ,蚌埠市是属于我国低风险地区,该地区的疫情状况控制的非常好,没有大面积疫情扩散。
